- 相关推荐
亲,作文评语给好评哟
亲,作文评语给好评哟江苏省溧阳市第二实验小学 吕文清
作文评语是习作教学的一部分,但是长期以来,我们的教师总喜欢用“居高临下”的语气指出学生作文中的种种“病因”,评语仍相当普遍地存在着“缺少童趣、缺少激励、缺少启发”等弊端。针对这些弊端,上学期,我对我班学生的习作评语进行了大胆的改革与尝试,没想到这些评语竟一下子获得了他们的好评……
一、淘宝体
所谓淘宝体,即逢人叫“亲”。这原本是淘宝卖家跟买家交流时的昵称,因为让人备感亲切、可爱而深受网民欢迎,走红于网络。如今网民争相使用淘宝体发布微博或评论,使用范围日益扩大,渗入各种领域,例如有“淘宝体通缉令”“淘宝体征兵告示”“淘宝体录取通知”……
淘宝体如今在小学生心目中已是“声名显赫”,为了拉近与孩子们的距离,让习作的评语不再“冷冰冰”,于是我针对一些习作写了淘宝体的评语。例如,一位同学的习作《我是“假小子”》,我就写了这样一段淘宝体评语:
亲,你简直就是全班性价比最高的孩子,作业发货速度快,质量还很好呢,爱死你啦!在作文中,开头你能“直奔中心”,直接把我们带入滑稽可笑的“假小子”事件,一下子“吊”起了我们阅读的兴趣。结尾呼应开头,首尾圆合,使整篇习作浑然一体,突出了自己“假小子”的苦恼。但是,习作中的“我”被人误解时的心理活动还应再具体一些,不过偶尔有点小误差,是可以理解的。亲,5分!作文给你好评哦!
二、童谣体
“日照香炉烤鸭店,有只烤鸭挂窗前。口水流下三千尺,一摸口袋没有钱。”“读书苦,读书累,读书还要交学费……”如今,在学生之间经常会悄悄地流传着这样一些“灰色童谣”,这些“灰色童谣”是孩子们用来取乐、释放压力、彰显个性的一种渠道,但是这些“灰色童谣”却有时在传递消极、偏激等不健康的东西,这样的“灰色童谣”在各个中小学异常流行,让家长们担心得不得了。
针对这些“灰色童谣”,我决定“取其精华,去其糟粕”,(语文教学论文 www.fwsir.com)在孩子们的习作评语中,我也“顺应潮流”地开始了童谣体习作评语,让孩子们感受幽默、朗朗上口的同时,正确认识童谣和自己习作的一些优点、缺点。例如针对某学生的习作《美丽的天目湖》,我写了这样一段童谣体评语:
写景作文你真行,天目山青水如镜。
抓住特点巧观察,写作顺序理得清。
具体生动巧修辞,字字句句扣人心。
写景抒情融一体,读其文身临其境。
三、调侃体
现在的学生大多喜欢幽默风趣且有亲和力的老师,如果教师在学生的作文评语中能运用一些幽默的话,可能会使学生更容易接受教师的指正,一条调侃、有趣的评语,学生会仔细体会其中的味道,最终悟出其中的道理。
可见,幽默是智慧的体现,是生活中的盐。那么我们的习作评语为什么就不可以放点“盐”呢?这样的批语,既能使学生在忍俊不禁的心理状态下警醒,又能获得教益。例如我班某同学的习作《我是“贼”吗?》,内容写得还蛮具体的,不足之处就是错别字太多、字迹比较潦草,针对他的这一特殊情况,我写了这样一段调侃体的习作评语:
一个不是“贼”的人,写了一篇怀疑自己是否是“贼”的作文,选材真是“贼好”!可惜书写时,字迹让王羲之也“自叹不如”了,有的字简直是一幅“抽象画”。同时,习作中的错别字太猖狂,为了伸张正义,来不及跟你商量,我已经把这些错别字揪出来示众,请你各打它们五十大板,然后关押起来,什么时候改造好了,再放它们出来。”
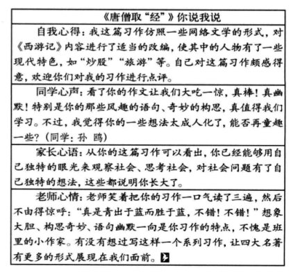
四、合作体
《语文课程标准》倡导自主、合作、探究的学习方式。为了更大地发挥学生习作批改中与同学、老师、家长之间的合作性,也为了能调动起学生自我修改作文的积极性,上学期,在作文教学中,我采用了合作体习作评语,并设计了一份《你说我说》表格:
《你说我说》主要由“自我心得”“同学心声”“家长心语…老师心情”四部分组成。所谓的“自我心得”,就是让学生结合习作,既可评出自己习作中的“闪光点”,又可写出自己习作中的一些自我感觉不足之处,希望哪些具体语段得到其他同学和老师的哪些帮助。而《你说我说》中的其他三部分,我们采用家长友情参与、邀请同学对话式评价、教师鼓励式对话等多种组合形式,向学生提出其习作修改的意见。
例如,这是我班某位学生作文中的合作体评语:

【亲,作文评语给好评哟】相关文章:
淘宝好评语08-24
关于给学生作文写好评语的建议08-17
小班音乐教案《咿呀咿呀哟》01-27
中班音乐咿呀咿呀哟教案01-05
小学音乐《乃哟乃》教案07-13
亲 情作文05-25
孝亲的作文03-20
亲节的作文08-29
外卖好评的句子01-14
给外卖好评的句子03-12