- 相关推荐
培养良好习惯促进化学认知
培养良好习惯促进化学认知

张定平
(安徽省当涂县亭头初级中学)
摘 要:初中化学学生分组实验后如何进行“清洗、整理、归位”?谈了如何对学生进行实验室规则教育、美育教育,以及8个基础学生实验“清洗、整理、归位”的具体要求。
关键词:初中化学;分组实验;清洗;整理;归位
《义务教育化学课程标准》(2011年版)要求完成8个基础的学生实验。学校安排和组织学生完成这些化学实验活动,很多地方还进行实验操作考试,将考试结果计入中考总分。
学生实验结束时必须进行“清洗、整理、归位”工作。教师检查时发现学生的结束工作完成不到位:试管没有清洗干净,试管没有倒放在试管架上,仪器摆放凌乱,试剂瓶标签没有朝外,废液缸没有倒净,水槽、抽屉、地面有垃圾,损坏仪器没有向老师汇报……
如何帮助学生养成良好的习惯,同时促进学生对化学的认知呢?笔者在教学中从以下几方面进行:
一、实验室规则教育
学生进入实验室坐下后,结合每个实验的具体情况,立即对学生进行实验室规则教育,规则教育的内容除了安全教育、具体操作示范外,还应包括实验后的“清洗、整理、归位”。教师要对实验后需要清洗的仪器整理、归位的要求,废弃物处理方法等做具体指导。
二、美育教育
学生进入化学实验室,就想马上动手实验。让学生停下来,观察实验室环境:窗明桌亮地净,仪器药品有序摆放。这是“环境美”,需要维护。实验老师精心准备好仪器和药品,实验前花很多时间。这是“劳动美”,需要珍惜、尊重老师的劳动成果。实验仪器形状各异,但都给人对称、和谐的感觉,告诉学生:这是“形式美”;学生实验成功后,问学生:“好不好看?”“美不美?”学生兴奋回答“好看!”“美。”顺势引导:这就是化学美,这就是科学美。
三、明确责任
现在的学生多为独生子女,劳动能力差。分组实验学生一般两人一组,实验结束后都不愿动手整理,以为“桌子自己会变干净”。实验中不爱护仪器,取用药品太随意。因此实验时明确责任,培养学生的责任意识。
分组实验前说清实验要求:仪器损坏应报告老师,做好登记。如果是恶意损坏,要赔偿。实验完毕,必须整理器材。器材摆放做到整齐有序,陈列美观,不堆叠、不挤压。实验桌上药品和仪器稍分开摆放,药品标签朝外。实验完成,要做好清理工作,经老师同意才能离开实验室。清理要做到“五到位”,即废液缸倒尽、洗净,桌面物品摆放整齐有序,干净无水渍,水池无垃圾、抽屉无垃圾、实验桌附近地面无垃圾,全部清理到位,不留死角。
“清洗、整理、归位”工作要求学生相互检查,组长、课代表检查,卫生完成不好的留下来继续完成清理。全体学生离开实验室时都要再“回头看”实验室,欣赏自己的劳动成果。
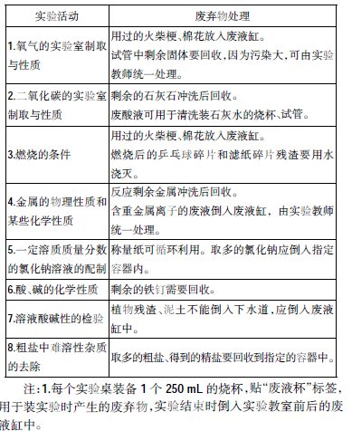
四、具体要求
2.列入“中小学危险化学品易制毒化学品名录表”的药品应该按照要求处理。
五、促进化学认知
学生进行“清洗、整理、归位”时,会有很多“意外”的发现,这是促进学生化学认知的好机会。举例如下:
二氧化碳的实验室制取与性质实验,废液杯中有盐酸和石蕊,液体呈红色。二氧化碳也能使石蕊变红,两者的红色一样吗?装石灰水的烧杯、试管内的白色物质是什么?用水可以洗去吗?酸液可以洗去,能说出其中的道理吗?
“生活处处有化学”,实验室是化学知识的“宝库”。教师应该有敏锐性,捕捉一切可能的机会,促进学生的化学认知。同时,排放废弃物时要注意环境保护,将一般废液通过酸碱中和、混凝沉淀处理后再排放,有机溶剂废液应根据其性质进行回收。
分组实验结束时督促学生完成好“清洗、整理、归位”,能够让平行班连续利用实验室,提高实验室利用效率,减轻实验教师整理实验器材负担,培养学生的劳动能力、责任意识,促进学生对化学知识的认知,在教学实践中取得积极效果。
编辑 张珍珍
【培养良好习惯促进化学认知】相关文章:
幼儿良好习惯的培养08-24
指导自学存疑 培养良好习惯08-17
培养学生说英语的良好习惯08-17
培养小班幼儿良好习惯的策略08-24
培养创新能力,促进主动发展08-17
培养创新能力 促进个性发展08-08
培养创新能力,促进主动发展08-09
促进主动学习 培养创新能力08-17
激发兴趣 培养习惯 促进发展08-17
激发兴趣 培养习惯 促进发展08-09