- 相关推荐
区分能力层级:高考语文探究题的命制建议 缘于PISA阅读题和文言读本讨论题的启示
区分能力层级:高考语文探究题的命制建议 缘于PISA阅读题和文言读本讨论题的启示冯 渊
摘要:近年来,高考语文探究题频频现身,细加分析不难发现:一些试题缺乏层级差别,提问方式较为刻板单一;命题人员拟题时可能有很好的设想,但阅卷者没有合适的评价量表作为评分依据,试题很难检测学生的真实水平。借鉴PISA阅读题以及我国传统文言读本的讨论题,建议高考语文探究题的命制,宜先在难度上区分出较为详细的能力层级,在文本选择和试题设计上,依据能力点的要求逐一落实,尽可能杜绝千题一面、缺乏思维力度的“伪探究”。
关键词:探究题命制能力层级
一、研究缘起
目前,高考语文试卷将主要的能力考查点划分为“识记理解”、“分析综合”、“评价鉴赏”、“探究”这几个方面。其中,探究题频频现身,其呈现方式一般是“结合原文并联系现实,谈谈你自己的看法”、“请结合原文并联系现实加以探究”等。审视高考语文探究题的命题现状,不难发现,一些试题缺乏层级差别,提问方式较为刻板单一;命题人员拟题时可能有很好的设想,但阅卷者没有合适的评价量表作为评分依据,试题很难检测学生的真实水平。
本文借鉴PISA( Programme for International Student Assessment,即”国际学生评估项目”)阅读题以及我国传统文言读本的讨论题,对高考语文探究题的命题思路略作探讨和分析。
PISA对阅读素养的测试主要从“获取信息”、“解释信息”、“反思和评价信息”三个能力点来设计试题。其中,“反思和评价信息”与高考语文试卷中的“评价鉴赏”、“探究”类似。值得借鉴的是,PISA按照难易程度,将这些能力点分成了若干层级,提出了分层的命题要求。
我国传统文言读本在设置这类习题时,也有一些宝贵的资源可以借鉴。如吕叔湘先生1943年编有《笔记文选读》;同一时期,吕先生和叶圣陶、朱白清先生还合编了一本颇有影响的《开明文言读本》;20世纪80年代,吕先生和张中行先生编有《文言读本选编》。三本读本体例基本一致,特别需要注意的是,在“选文”、“作者及篇题”、“音义”(注解)等内容之后,均专设了一个“讨论”的部分,与今日教材“课后练习”有点像,但相比而言,前者更具体、细致。在《笔记文选读》的序言中,吕先生说:“所选的,或写人情,或述物理,或记一时之谐谑,或叙一地之风土,多半是和实际人生直接打交道的文字……每篇之后略附注解,……另附‘讨论’,除一部分和词句的义蕴有关外,大率以引发读者的经历见闻和所读文字相印证为宗旨。”本文以《笔记文选读》中的讨论题为例进行探究,原因在于:选文的宗旨——“所选的”是和“实际人生直接打交道的文字”,以及文章所附讨论题——“引发读者的经历见闻和所读文字相印证”这两点,与PISA对阅读素养的定义“以开发知识、潜能和参与社会生活为目的,对阅读材料理解、运用和反思的能力”是基本一致的。
二、PISA阅读题“反思和评价”能力层级细目
PISA阅读标准认为,“获取信息”、“解释信息”、“反思和评价信息”的内容和形式等,并不存在高下之别,倒是在这三大类的内部,存在细微的层级差别。因此,PISA将每一大项能力分为若干层级。本文主要讨论与探究题相对应的“反思和评价”能力层级细目,详见表1。

三、《笔记文选读》中的讨论题样例
《笔记文选读》中“讨论”部分所附的习题中,有不少问题的设计存在层级差别。这一点,与PISA对阅读素养的测试要求遥相暗合。当然,其中也有一些试题的设计,与今天探究题命题思路如出一辙。本文仅就题论题,下面的讨论既分析其中的高妙,也据实指出部分讨论题的不足,旨在对当今的高考语文命题有所借鉴。
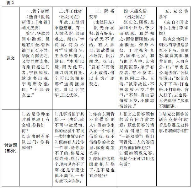
《笔记文选渎》共收笔记9种,选文94则,由选文、注解、讨论三部分组成。“讨论”有一部分涉及文言句法词法和文化常识,另一部分是从主旨角度设计的请读者参与的问题。表2所示是《笔论文选读》中的五例选文和讨论题。
三、分析和启示——以《笔记文选读》讨论题为例,参照PISA阅读题的层级细目
(一)基于选文一《管宁割席》
讨论题“若是你种菜时看见地上有金银,你将如何”以及“读书时有乐队过门,你将如何”,让答题者将自己置身于原文情境中,仅要求“利用个人经验和看法”,在文本或外部知识之间做一些联系。应属层级较低的“探究”,属于PISA对“反思和评价”能力界定的la级、lb级,或者2级。

学生的答案,或者像管宁一样弃之不顾、听而不闻专心读书(此答案未必出于学生本心,但答题者可能会迎合教师要求而提供虚假答案);或者“天真未凿”回答自己的真实状况,像华歆一样,甚至不如华歆,将金银占为己有,跟在乘轩冕者后面一路狂奔。
刘义庆记载这段故事,对管、华二人进行评判,传达出的是“道不同不相为谋”,并没有教育读者向谁学习的意思。出题者要求答题者置身同样的情境中做出合适的反应,多少有道德训诫的意味。这类题的探究空间很小,指向过于明确。我们的高考试卷中这类题并不鲜见。如2012年辽宁卷“克罗齐一生经历了大地震、社会动荡和战争带来的苦难,但最终大有成就。有人说‘苦难是人生的财富’。请结合原文和现实人生,谈谈你的看法”——这种预先设置了“强制性答案”的问题,学生很难有什么独特的看法可谈,只能是补充材料证明既成答案。
可见,探究题的层级也可以放在很低的水平上,如本题就基本属于“低水平的推论”——“在文本信息和常见的日常知识之间找到简单的联系”,“利用个人经验和看法,在文本或外部知识之间做比较或做一些联系”。其次,探究题的答案指向不能单一,不能带有强制性色彩,不能单纯要求学生用个人经验证实某种真理,而应让学生在某种情境中获得更丰富的多层次体验,做出有个性的判断。
(二)基于选文二《华王优劣》
第一问——“凡事当慎于其始,一旦决定,就不可中途反悔。你的经验中有同一类的事情没有?”与选文一的讨论题类似,要求“利用个人经验和看法,在文本或外部知识之间做比较或做一些联系”,但明显少了训诫意味,属于PISA对“反思和评价”能力界定的2级。这道题的讨论空间相对大一些,“慎于其始的决断”与“犹豫不决中途反悔”是一对矛盾,现实生活中许多人处理不好这对关系。一个人能有理性的清明判断,又能善始善终,是一件很不容易的事情。题目包含不言白明的教育意味,这也是测试的题中应有之义。但这种教育一定得是学生在回答过程中的白行领悟,而非命题者“站出来”训诫。虽然本题仍是用经验来验证道理,但因为道理本身富有内涵,所以可以视作一道成功的探究题。
第二问——“假如有人托你一件事,是你办不了的,你是先应许他,然后找个理由说办不了啊,还是宁愿让他不高兴,一开头就不应许他?”给出了两种可行的选择,通常人们会选择第二种,觉得干脆明了,不给求人者以任何幻想的空间。但现实生活中,这种做法不一定适合所有的人。有时候,第一种选择也是可以采纳的。这样的试题存在讨论的空间,要求学生“用文本之外”的生活知识“解释文本”,在两种方法的“比较”中进行选择和反思,阐释理由。这属于PISA对“反思和评价”能力界定的“中等复杂”的3级。
对事件或人物的看法,试题可以给出多种真实的选择,而不是一望便知的“伪问题”。因为,在现实生活中,选择本身就是多样化的,人们的选择也是艰难的,做出任何选择都有其合理性。回答这类试题,学生必须将文本与现实生活进行比较,然后,根据白己的理解层次,对某种选择的合理性进行阐释。
(三)基于选文一《阮裕焚车》
第一问——“你有东西肯不肯借给别人?假如你生活在一个你不借给我、我不借给你的社会里,你觉得怎么样?”与选文一的问题类似,属于PISA对“反思和评价”能力界定的2级。
几乎所有学生都会回答“我有东西会借给别人”,虽然实际情形未必如此——那这种试题有什么意义呢?有意思的是,讨论题接着追问:如果你不借我、我不借你,会造成什么结果?命题者显然是以这种可以预料到的结局为第一问的选择进行暗示。这类题目仍然是道德训诫,虽然可能存在开放性的答案,如提倡不依赖别人,进而讨论自我救治、自我完善等。但命题者未必有这种设想,学生一般也不敢如此冒险。这道题,从探究角度看,“讨论”的价值不大。
第二问——“像阮裕这样因此把车烧了,是不是也有点过分?”有些复杂,要求“对文本提出假设或作批判性评价”,属于PISA对“反思和评价”能力界定的4级,难度较高。命题者要求学生对文本“阮裕焚车”行为进行批判性评价,或者“假设”其他合适的处理方式。《阮裕焚车》出白《世说新语·德行》,主旨是表现阮裕为人很慷慨,烧车当然是他的严厉白省行为,表现了他对高尚德行的追求;但烧车行为本身也存在虚张声势、矫揉造作之嫌,学生可以根据自己的理解进行评判。
不难看出,探究题不能只是“联系实际说说你的看法”之类的泛泛设问,应允许学生针对文本进行批判性评价。然而,我们目前的高考语文探究题多是导向“认同性解释”,即只需要学生提供类似的经验案例,进行简单的甚至言不由衷的解释。
(四)基于选文四《未能忘情》
这个文本理解起来不那么简单。为了分析的方便,先简述一下原文大意:“顾和的孙子顾敷7岁,外孙张玄之9岁,两个孩子都很聪明,不过顾和认为孙子更胜一筹,外孙张玄之心里就有些不高兴。有一次祖孙三人到庙里,看到圆寂的佛像旁边,有的弟子哭泣,有的不哭。顾和就问他们是怎么回事。外孙张玄之说:‘受到佛的宠爱就哭泣;没有受到宠爱就不哭。’孙子顾敷说:‘不是这样,能够忘情所以不哭,不能忘情所以哭泣。”’
我们再来看文后的讨论题:“张玄之回答顾和的话有何含蓄之意?顾敷回答的话又含何意?何谓‘一语双关’?我们可否凭二人的答语判断他们的优劣?”——这些贴近文本的问题设计得非常好。前三问不算探究题,但关乎文意的准确体会;第四问和后面一题“假如顾敷先答,他是否还可以用这句话?”可以看作是PISA对“反思和评价”能力层级的5级——“批判性地评价不熟悉的文本,并建立假设,利用专门的知识,包容与阅读预期相反的概念”。
9岁的张玄之说受到佛的宠爱的弟子,对网寂的佛表示哀悼;反之,则不。他的回答完全是借题发挥,表示了对外公不宠爱自己的不满。7岁的顾敷说弟子们的“哭”和“不哭”,非关亲近、宠爱,而是能否忘却世俗情感——这里就难了,因为这里隐藏着丰厚的魏晋玄学知识,即“圣人有情论”与“圣人无情论”的争辩、“名教与白然”的关系等。对于大部分学生而言,这是一个很陌生的文本,必须用“专门的知识”对原文进行评判。这是探究题的较高境界了。仅凭二人答语而不熟悉当时的文化背景,可能便无法评判他们的优劣;但如果了解一些背景知识,当能评判高下——这里需要的不是白网其说,而是“利用专门的知识”,如此,才能有深刻的见解与透彻的评判,远非我们拟定答案时“言之成理即可”的虚晃一枪。
后面一题“假如顾敷先答,他是否还可以用这句话”更堪玩味,顾敷解释弟子哭泣与否的原因,一语双关,表面上运用了当时流行的“圣人忘情”说,实际上是针对表兄“狭隘”的“妒忌”灵机一动的“反击”,明显有教训张玄之的意思在,祖父顾和听了肯定会更加宠爱他——这是一种探究性答案;不过,如果仅以顾敷的聪慧机智和“毒舌”,他先回答时,也有说这句话的可能——这算是探究题的开放性吧。
比较那些千篇一律的“请结合原文和现实人生,谈谈你的看法”式的提问方式,本题真值得我们好好研究品味。第一,材料选择很重要,文本内涵必须丰富,有意蕴、耐咀嚼;第二,所设计的探究题必须借助一些专门知识(当然是中学语文课程标准要求应知应会的知识),才能作出合理的评判。
(五)基于选文五《兖公答参军》
此文说的是刺史陆兖公的家僮在遇到参军时不下马晋见,参军生气,用鞭子打得他背上流血。参军觉得打了上司的家奴,得罪了上司,于是白请免职。这是故事的前半截,精彩的在后头——陆兖公对前来请罪的参军说:“奴才见了官人不下马,打也得,不打也得。官人打了,去也得,不去也得。”
“陆兖公回答的话究竟是何意?若是你遇见这件事,你将如何回答?”这一问可被视作PISA对“反思和评价”能力界定的6级(最高级)要求——“能识别较微妙的信息,同时能够利用超出文本的深刻理解,用批判性的观点来看问题”。
陆兖公是个“洒脱”的人,他不想追究是非,他做人处事的原则是凡事不必太认真,亦不可太认真。于是,有了这一番难测的话语。这句话可视作PISA能力层级中所说的“较微妙的信息”。答题者必须借助自己的人生经验,可能还需要一些“情商”,才能揣测陆兖公的真实意图,进而利用超出文本的深刻理解,以批判的眼光审视文本中的人物。陆兖公对参军毒打自己下属肯定不满,但下属也有责任,他遂不多追究;参军白请免职是想主动认罪以求得他的原谅,结果,他没有明确原谅参军,去留随参军白便。这是处理棘手事件的一种策略,是官场上的老到精明,但这后面也存着一份宽厚原宥——得饶人处且饶人,又绝不做滥好人。
让答题者设想自己置身这样的情境中处理这个问题,可能难度太大了。我们能想象出他们的答案——家僮有错,应该处罚;参军错误更大,也应根据相关法理进行处置。但这个答案放在这里意义不大。李肇撰《国史补》收入这个故事,目的是凸显陆兖公的老辣与圆滑。如果不要求学生“你将如何回答”,而直接评判陆兖公的做法可能更好一些。“如果是你,你会怎样做”,这种思维模式对今天的试题没问方式影响至巨。历览多年来各省、市的高考语文探究题,基本都是这一思路。从这一点看,本题的设问方式就不如选文四的第二题了。
不难看出,探究题的文本需要有一些隐含信息,还要有一些颇堪玩味的“微妙信息”。这种信息需要学生具备一定的文本之外的经验和人生阅历(不是专门知识)才能准确解读;在深刻准确解读的基础上,学生才能对文本作“居高临下”的批判性评价。
以上分析,将传统文言读本中的讨论题与PISA阅读测试的“反思与评价”能力层级一一对应,是为了讨论的方便,有些区分不是十分精确(如选文四的第二个问题也可以看作是最高层级的难题)。综合这些具体的分析,我认为,高考语文探究题的命制,宜先在难度上区分出较为详细的能力层级,在文本选择和试题设计上,依据能力点的要求逐一落实,尽可能杜绝千题一面、缺乏思维力度的“伪探究”。
【区分能力层级:高考语文探究题的命制建议 缘于PISA阅读题和文】相关文章:
高考语文诗歌鉴赏题03-04
趣味语文题06-07
高考诗歌鉴赏题的答题技巧09-23
语文中考押题作文11-06
如何培养学生数学探究能力02-03
以人为题的作文01-14
以等为题的作文02-08
以让为题的作文02-27