现在位置:范文先生网>教学论文>物理论文>中学电学内容的思考

中学电学内容的思考

时间:2022-08-17 15:11:48 物理论文 我要投稿
  • 相关推荐

中学人教版电学内容的思考

  中学人教版电学内容的思考
  
  解庆欢
  
  陕西师范大学,陕西 西安 710062
  
  摘 要 物理教材作为学生学习的直接“辅导者”,在学生掌握知识与技能的过程中起着举足轻重的作用。通过半年的实际教学笔者发现,人教版物理教材在八年级就引入电学知识的学习,这个知识点的引入时间是值得我们再次思考的。本文以苏科版物理教材作为参考,对中学人教版物理教材中有关电学这一部分的内容进行了讨论。
  
  关键词 人教版 电学 苏科版
  
  中图分类号:G633.7  文献标识码:A  文章编号:1002-7661(2013)14-0003-02
  
  一、引言
  
  物理是中学阶段的一门必修课,也是提高学生动手能力、展现学生逻辑思维、促进学生了解目前科学成就的入门课。《初中物理新课程标准》课程基本理念中的第二条指出:“义务教育阶段的物理课程应贴近学生生活,符合学生认知特点,激发并保持学生的学习兴趣”,因此在物理学习中各部分知识的引入以及恰当连接就起着至关重要的作用。电学内容不仅与我们的现实生活息息相关,在中考中也占据了40%左右的比重,充分地掌握这一部分知识不仅有益于步入好的高中乃至大学,更有益于使物理走进生活、使生活走进物理的课程理念的体现。新课程改革以来出现多个版本的教材,不同版本教材的内容都符合新课程标准的要求,都能很好地贯彻着新课程标准的精神并体现着其理念,在具体内容的编排顺序上体现出了“一标多本”的特色。新疆部分地区初中物理使用的是人教版的物理教材,该教材在八年级就引入电学知识的学习,这个知识点的引入时间是值得我们再次思考的。
  
  二、版本教材内容对比
  
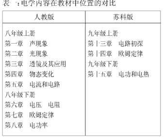
  表一:电学内容在教材中位置的对比
 中学人教版电学内容的思考 
  1.章节位置上的不同所导致的缺失
  
  从表一我们可以看出,人教版教材中电学内容安排在八年级学习,而在苏科版教材中电学内容安排在九年级学习。八年级和九年级虽然只是一年之差,但是在这一年的时间里学生的知识基础、动手能力以及理解能力等都存在一定的差异,这样的章节安排首先就导致了学习人教版教材的学生对电学知识的掌握比较吃力。
  
  人教版物理教材中学习电学内容以前,分别学习了声现象、光现象、透镜及其应用、物态变化四部分的内容。电学知识的学习不仅需要较强的实验动手能力以及较强的理解能力,还需要一定的逻辑抽象思维。在人教版教材中,学习电学内容以前,只有光学内容具有一定的动手能力,通过调查发现,由于光学内容比较抽象,学生掌握的普遍都不好,更不要说动手能力的提升。学习电学内容,首先要对自由电子、粒子、力等这些概念有一定的了解,从人教版教材的章节安排上我们可以看出,在学习电学内容以前根本没有这些知识的储备。学生对于这些名词比较陌生,从而会觉得物理非常难、非常抽象。而在苏科版物理教材中我们可以看到它将电学内容放在九年级学习,在学习电学以前已经学习过光学、力学、运动、能量以及从粒子到宇宙等内容,这就为更好地掌握电学内容打下了良好的基础。力学以及运动学知识的学习为学习电学内容打下了良好的实验基础和运算基础,对粒子这一部分知识的学习延伸了学生的抽象思维,在这些知识的基础上再学习电学内容肯定会起到事半功倍的效果。
  
  2.学习兴趣的丧失
  
  在中学物理知识的学习过程中,我们要从学生的认知特点出发,学习内容应该由易到难,由简到繁、由直观步入抽象、循序渐进,不能脱离学生的实际认知特点做过高、过难的要求。人教版物理教材中电学内容分为四章共计29小节,而在苏教版物理教材中分为三章12小节。虽然根据青少年年龄的增长其理解能力也会提升,如果在八年学习课时安排多一点,在九年级学习课时安排少一点,这符合青少年的认知特点,但是对于电学知识的学习我认为是不恰当的。电学内容在中考中的比重仅次于力学知识,而力学知识相比较电学知识更加直观,学生普遍认为电学知识比力学知识难。心理学研究表明,“处于初中阶段的学生在生理和心理方面表现出鲜明的特点:对各种新鲜事物有着强烈的求知欲望,好学、好问,富于幻想。但他们这种学习积极性往往与短暂的“直接兴趣”挂钩,遇到较为抽象理性的物理知识时,这些小困难便很快地使他们失去了学习积极性,最后导致初中物理教学的失败”。虽然电学内容在人教版物理教材中安排的节数比较多,但是学生接触这部分内容会产生两种极端的思想,一种是接受能力比较强的学生,感受到科学力量的神秘以及物理这门课程与生活联系的紧密,从而对物理学习产生强烈的学习欲望。另一种是接受能力比较弱的学生,很难理解电流、电压等抽象的概念,他们的学习积极性被这些抽象的概念挫败,从而认为物理很难并且对物理失去学习兴趣。通过前人的研究表明,青少年中接受能力强的中学生只占很少的比重,我们实施物理教学的目的是提升全体学生的素质,这种安排不利于完成课程目标。
  
  3.实验繁多,学生对物理实验丧失信心
  
  理论知识的掌握完全要依靠实验的支撑,电学是初中物理学习中实验最多的内容。电学内容的学习中共有五个分组实验,演示实验几乎每节课都有。新课程改革提倡学生主动探究,自觉学习,因此演示实验不仅仅是老师演示一遍就可以了,在课堂上也需要学生自己探究,这就更加加大了电学内容的难度,使电学难的思想进一步加深。相对来说,电学实验仪器容易损坏,几个班做过以后灯泡会有一部分损坏,导线、开关等连接处也会出现问题,同学们迟迟看不到灯泡的亮度及亮度的变化这会降低他们的自信心。从而通过实验没有激发大部分人的学习兴趣,反而扣上了实验难、物理难的帽子。
  
  4.隔年学习,不利于系统的掌握知识
  
  人教版教材中第五章电流和电路并不是在第二学期学习,而是作为第一学期最后一章的内容进行学习,这样的安排也是值得我们思考的。首先电学内容比抽象学习起来比较困难,其次在学期末大家都有放松的状态,总想着放假过年,学习注意力有所下降。并且在第二学期的第一节课再次接触电学,学生本能就认为很难,就会厌学,这不利于第二学期物理教学工作的开展。
  
  三、结论及建议
  
  教学应该符合学生的实际状况,包括认知水平、知识基础、地域特点、年龄特点等因素,因此,初中人教版教材应该在章节安排作出调整。我认为有两种调整方式。第一种调整方式是将原来的第十章“多彩的物质世界”放在第五章进行学习,其余内容依次按照原有顺序学习。这样的安排使学生理解抽象粒子的能力得到提升,并且将电学内容全部放在第二学期学习使知识具有一个整体性和系统系,不论第一学期的内容学的如何,对于学生来说接触新的内容可以看作一个新的开始,有利于调动学生的学习兴趣。第二种调整方案就是参照苏科版的教材,将电学内容全部放在九年级进行学习,这样的安排有利于知识更好地掌握。
  
  参考文献:
  
  [1]中华人民共和国教育部。义务教育物理课程标准[M].北京:人民教育出版社,2011.
  
  [2]杨元俊。电学试题的特点及复习方法[J].物理教学,2008,(4)。
  
  [3]李丰强。物理教学要适应学生认知特点[J].学苑教育,2011,(9)。

【中学电学内容的思考】相关文章:

中学教育减负增效的思考08-20

对中学体育教学的几点思考08-25

中学语文写作教学的理性思考08-20

中学生家访内容体会08-23

科技教学中学生能力培养的思考08-18

中学英语小组学习互动活动的困惑与思考08-23

不是思考的思考作文06-20

提高中学地理课堂学习氛围的再思考08-20

对中学英语词汇教学的几点思考和尝试08-20

运用多媒体在中学物理教学中存在的问题与思考08-24