- 相关推荐
小学科学教学论文:也谈有结构材料准备的指导策略
小学科学教学论文:也谈有结构材料准备的指导策略

林如琰
(福建省福清市元洪师范学校附属小学)
摘 要:科学学习是通过支配材料,引起学生经历活动,从而建构起相应的知识结构,因此有结构的实验材料准备在科学教学中的意义不言而喻。科学教师在教学任务繁重的现状下,要发挥学生的主观能动性,在统观全局的基础上点面结合,科学设计学生应备材料,从而避免教师布置学生自备任务的简单化与随意性。在提高材料的使用效率的同时,降低学生准备的难度,真正让学生成为有结构材料准备的主力军,让材料准备真正为科学实验探究服务。
关键词:科学课;材料准备;教师指导;有效策略
科学学习是通过支配材料,引起学生的经历活动,从而建构起相应的知识结构。因此,学生操作的材料必须是精心设计的,必须有利于学生通过材料观察到与前概念相联系的现象,以形成新概念。从这个意义上讲,科学课堂有结构材料的准备意义深远。然而,在平常的科学教学中,由于科学教师教学任务重,实验室材料不齐全,在有结构材料准备方面任课教师常常心有余而力不足。在这种情况下,尝试着让学生参与准备材料作为科学课教学材料的补充不失为明智之举。但在实际操作中,我们常常听到"带几种纸""找几块岩石""找几种植物的果实""捡几片树叶"等很随意的只言片语。没有具体要求、细致安排,没有分析任务的难度系数,教师的指导呈现随意性。如此布置,要么任务难以完成,学生失去信心;要么带来的材料没有结构性,教师放弃使用,学生遭受挫折;要么材料不规范,利用效果较差,影响探究活动的有效开展……所以,对于指导学生自备实验材料,笔者以为应当从建构课程入手,通盘考虑,深入研究,然后给予学生精细地指导,这样方能收获到理想的教学效果,具体从以下四个方面阐述。
一、把握全局,点面结合
要提高学生准备材料的使用率及有效性,教师只有对全册的每一课的材料准备做到胸有成竹,充分地酝酿和思考材料准备要注意的每个环节,通览全局、由面到点,以有效地引导学生进行材料准备,利用材料将学生探究活动引向深入,促进教学效果的最优化。
1.放眼全册,面上序列化
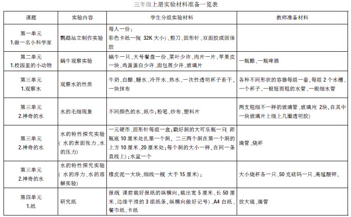
所谓"放眼全册"就是教师在开学初要浏览全册教材,对每一课准备的有结构材料要做到心中有数。此外,还要把一个学期内该准备的器材和需要学生准备的材料以列表的形式进行整理和归类,形成序列,再按实验课的顺序作有系统地排列、整理、打印,并张贴于所执教的每个班级的教室里。这样,教师放眼全册教材,有序梳理材料,学生对自己在这个学期中每节实验探究课要准备什么材料一目了然,也有效消除了学生准备材料的畏惧感。
附:

2.罗列性状,点上具体化
如果学生带来的材料与探究所需要的材料相去甚远,势必造成实验结论的误差,也会影响学生的正确认知。因此,教师在课前要对不同的材料可能对实验结论产生的影响有足够的预见性,这种预见性就促使教师对材料的性状,从温度、大小、长短、形状、种类、数量乃至采集的地点等方面都做具体的规定,对每个可能对实验产生影响的变量进行有效的控制,真正让学生准备的材料为有效探究服务。
比如,《了解土壤》一课(苏教版三年级下册第一单元),要做"研究土壤的成分"的探究实验。学生把自己采集来的土壤放在酒精灯上加热时,却怎么都看不到白雾,这就无法直观地表明土壤中含有水分。通过询问,我了解到这是因为学生所采土壤太干燥的缘故(由于那段时间长时间不下雨,加上冬季天气干燥,学生所采大都是表层土)。为了让学生对土壤有更科学、更全面的认识,我对学生采集土壤的地点重新做了具体要求:在父母的陪同下到湖边、水塘边、小河边去采集土壤。这样,到实验时,土壤加热后的白雾上升的现象便非常明显,学生通过观察,清清楚楚看到了土壤中还含有水分。这样点上的具体化要求还很多,从以上《三年级上册实验材料准备一览表》便可以看出,不一一列举。
二、化繁为简,贴近生活
现代教学理论认为:"科学教学应该从学习者的生活经验出发,将科学活动置于真实的生活背景中,提供给学生充分进行科学活动的材料和交流的机会,使他们真正理解和掌握科学知识、思想和方法,同时获得广泛的科学活动经验。"因此,一个高明的科学教师总能化繁杂抽象为具体形象,尽可能地将材料准备贴近学生的日常生活,将教材中学生难以准备的材料转变为学生能够随手可得、信手拈来的生活物品作为探究材料,这样不仅有效提高材料的可操作性,更有利于建立起科学和生活的联系,极大地降低了学生材料准备的难度。
1.选择学生熟知的材料
《全日制义务教育小学科学课程标准》中强调:"科学教学也应力求从学生熟悉的生活情境出发,选择学生身边的、感兴趣的事物,提出问题,以激发学生学习的兴趣与动机,使学生初步感受科学与日常生活的密切联系……"所以,有结构材料的选择一定要秉承"来自于生活"的原则,这样才能让科学教学"回归生活",为生活服务。
如,在教学《液体的热胀冷缩》时,教材中的探究实验装置是:在锥形瓶中插上一根吸管,再在瓶口塞一块橡皮泥。根据往年的经验,这种装置在小组实验中要耗费大量热水,而且如果热水温度不够,实验现象不是很明显。况且,用过之后瓶口的橡皮泥也不好清洗,因此,笔者以为这不是最理想的探究装置。生活中有没有可替代的实验装置呢?我想到了口服液的瓶子:它不仅容易获取,而且有着现成配套的橡皮塞和吸管,是绝妙的替代品。经过实验,事实证明口服液式的"液体的热胀冷缩探究瓶"瓶体小,吸管细,不用多少热水,瓶中的有色液体热胀冷缩现象非常明显,探究效果好。
在我们的生活中还有许多物品既方便又实用的材料,比如气球、矿泉水瓶子等,在许多课中都能用到。就以矿泉水瓶子来说吧,像"空气占据空间""空气中有什么""声音的产生""探究水的压力"等研究中都能用到它。在"空气占据空间"探究实验中,准备一个戳了孔的矿泉水瓶,一个没戳孔的矿泉水瓶,分别在矿泉水瓶口上套上气球,引导学生探究一个气球吹得大,一个气球吹不大的奥秘。在"探究水的压力"实验中,分别在瓶的不同位置戳三个孔,通过观察不同位置喷出的距离的远近,了解不同位置的水的不同压力。矿泉水瓶子对学生而言非常熟悉,随手可得。这样"一物多用",也让学生懂得:一件普通的东西可以折射出更多的科学概念和自然现象,科学的探究可以无处不在。
2.关注孩子周边的材料
舍近求远不如就地取材。实践证明,材料的选择如果从学生周围的环境入手,更易引发学生探究科学的兴趣。如,教学《校园里的植物》一课时,在学生了解叶的生长方式后,要进一步实地观察"互生""对生""轮生"这三种不同的叶生长方式的植物。有的教师选择让学生在父母的带领下去公园、野外收集材料。从反馈的情况看,学生完成得不尽如人意。我想,为什么不在校园里选择材料呢?于是,我布置了一份特殊的准备材料作业——在校园中寻找不同的叶生长方式的植物,并记下它们生长的位置。这样学生热情高涨,全员行动。立马就把书本上学到的知识和它周围的环境中的事物挂起钩来,不仅为形成"叶的生长方式"正确的认知做了有益的巩固和补充,更给学生一种启示:科学就在身边,就在我们熟悉的周围环境中,只要你认真地观察和思考,就能有所发现。
总而言之,要让学生参与科学材料的准备不是简单地说一句"带东西来"就算了,要想让学生自带材料成为一种习惯,并为科学探究服务,教师必须经过细心的准备和筹划,再加上有条不紊的安排、持之以恒的落实,学生的积极性和主动性定能得到保持,让所备的材料为课堂上的有效探究发挥作用。
参考文献:
[1]郝京华。科学(3~6年级)课程标准解读[M].湖北教育出版社,2002.
[2]章兴波。谈小学生科学课实验材料准备习惯的培养[J].中小学教学研究,2006(03)。
[3]林兆星。小学科学实验材料准备的现状与对策研究[J].教学仪器与实验,2012(09)。
[4][美]兰本达。小学科学教育"探究—研讨"教学法[M].人民教育出版社,2013-03.
[5]沈辽。小学科学设计结构性实验材料的研究[J].课程教育研究,2014(11)。
[6]王修团。让科学课的材料准备轻松点,再轻松点:基于教科版小学科学的科学材料和仪器的模块化管理[J].教学仪器与实验,2013(06)。
注:本论文为福建省教育科学十二五规划2013年度课题"优化教学组织策略,提高探究的有效性".课题编号:FJJkXB13-354.
【小学科学教学论文:也谈有结构材料准备的指导策略】相关文章:
也谈课内习作指导的策略08-16
谈训练结构_英语教学论文08-12
例谈估算教学的有效策略论文06-03
也谈初中语文教学的有效教学策略08-15
谈小学《品德与社会》的教学策略08-24
也谈估算教学08-05
小学生课外阅读指导策略论文08-24
也谈网络时代的学校德育新策略08-17
也谈小学数学教学的生活化08-20
语文论文:谈学法指导的有关特性08-17